旋转链表
力扣 61. 旋转链表
题目说明
给你一个链表的头节点 head ,旋转链表,将链表每个节点向右移动 k 个位置。
返回同样按升序排列的结果链表。
- 链表中节点的数目在范围
[0, 500]内 -
-100 <= Node.val <= 100 -
0 <= k <= 2 * 109
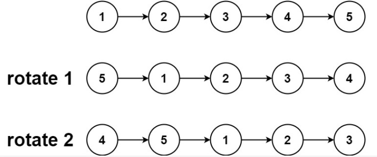
示例
例1
1 | 输入:head = [1,2,3,4,5], k = 2 |
例2
1 | 输入:head = [0,1,2], k = 4 |
笔者理解
此题是一道链表算法问题,在力扣题库中被定义为中等题。
解法
当笔者阅读完此题后,发现此处将单链表变成环就会比较容易,然后通过双指针来控制开闭环即可,让我们来看看具体如何实现的吧。
实现
1 | /** |
时间和空间效率都还行,可见此解法还比较适合此题;
总结
本题是今天的每日一题,难度是为中等,感兴趣的朋友都可以去尝试一下,此题还有其他更多的解法,朋友们可以自己逐一尝试。
本博客所有文章除特别声明外,均采用 CC BY-NC-SA 4.0 许可协议。转载请注明来自 徐年の博客!










